Instance Verification Kit (IVK)
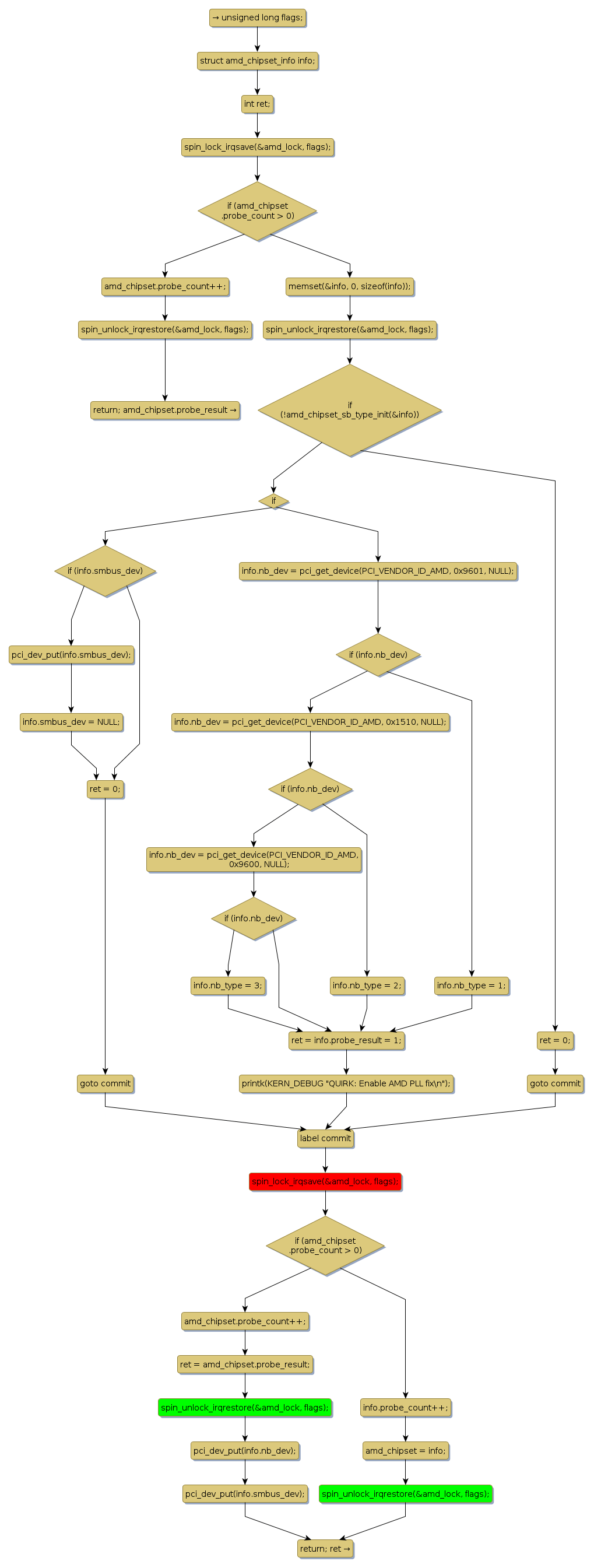
spin lock @ [6409+36+/linux-3.19-rc1/drivers/usb/host/pci-quirks.c]
Instance Signature: amd_lock
|
The Matching Pair Graph:
|
|
Function Name
|
Control Flow Graph (CFG)
|
Events Flow Graph (EFG)
|
Source Correspondence
|
|
usb_amd_find_chipset_info
|
|
|
[5111+25+/linux-3.19-rc1/drivers/usb/host/pci-quirks.c]
|